首页>特色栏目>业务工作
时间:2021-07-05 15:42
1、全省土地利用总体规划数据,6月份调整完善更新133个项目,涉及到61个区县,详细情况见表1。
表1 全省土地利用总体规划调整完善详表
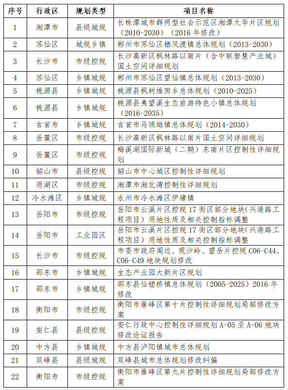
2、城市总体规划、控制性详细规划6月份更新发布22次,详细情况见表2。
表2 全省城市总体规划、控制性详细规划更新情况详表 3、发布2021年5月26日从省农业农村厅收集的高标准农田数据。 4、发布中国(湖南)自由贸易试验区范围。 湖南省第三测绘院 2021年7月5日
表2 全省城市总体规划、控制性详细规划更新情况详表
3、发布2021年5月26日从省农业农村厅收集的高标准农田数据。
4、发布中国(湖南)自由贸易试验区范围。
湖南省第三测绘院
2021年7月5日
湖南省国土空间信息平台数据更新情况月报(2021年6月份)
19918836